También podría interesarte…
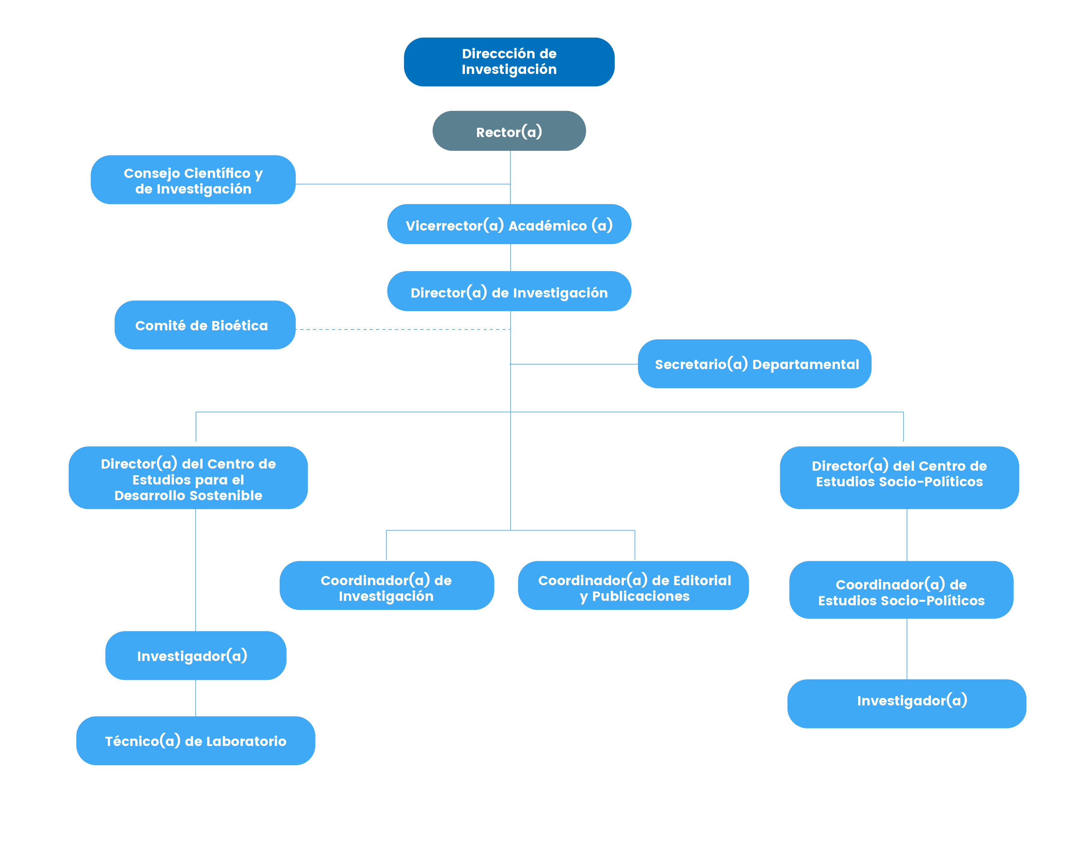
Dirección de Investigación
La actividad investigativa de la Universidad Tecnológica ECOTEC, es dirigida por la Dirección de Investigaciones, la misma se desarrolla a partir de las Líneas de Investigación que se trazan, en concordancia con las prioridades del PNBV, la agenda Zonal 5 y 8 y con las áreas de investigación científica en el Ecuador propuestas por el Senescyt.
Descriptor de la Investigación
La Dirección de Investigación es la responsable de contribuir al desarrollo de la investigación en la Universidad ECOTEC a través de la gestión del conocimiento científico, tecnológico, humanístico y ético.
Se asume la investigación como un componente esencial de su quehacer académico y su responsabilidad social, no solamente como un proceso formal de sistematización, creación, apropiación y difusión de conocimientos, sino como un eje transversal de sus currículos y como un medio de desarrollo del pensamiento reflexivo, crítico, creativo y propositivo que contribuya a la solución de problemas científicos y socio – culturales, a la transformación de la sociedad; y al desarrollo de la ciencia, la tecnología, el arte y la innovación a nivel local, regional e internacional.
Misión
La dirección de Investigación es la responsable de contribuir al desarrollo de la investigación en la Universidad ECOTEC a través de la gestión del conocimiento científico, tecnológico, humanístico y ético, mediante los procesos de docencia y vinculación con la sociedad, en el contexto del PNBV y en la agenda zonal 5 y 8.
Visión
Reconocida por su liderazgo y capacidad para contribuir al desarrollo de la investigación en la Universidad ECOTEC que permita dar respuesta integral a los problemas prioritarios del país y la región, mediante la formación del talento humano y la conducción de proyectos de investigación que garanticen la excelencia en las diferentes modalidades pregrado y postgrado.
