También podría interesarte…
Centro de Estudios
para el Desarrollo Sostenible (CEDS)
De acuerdo con el reglamento para la investigación científica, la innovación y el desarrollo de la Universidad Ecotec, en la resolución Nº.24 – 14-09-2016 CSU ECOTEC, en su artículo 10 estipula que “el Centro de Investigación es una entidad académica dedicada a fomentar y llevar a cabo actividades de investigación o de especialización en diferentes campos de la ciencia, la técnica y las artes, y que además pueden proporcionar asesoramiento científico y técnico en el ámbito de su competencia”.
Asimismo, en su artículo 11, se puntualiza que la creación de cualquier centro de investigación debe obedecer a necesidades y objetivos previamente determinados, los cuales deben tener su origen en: (a) estrategias institucionales, (b) convenios de cooperación, (c) disponibilidad de recursos (humanos, financieros e infraestructura), (d) proyecto de desarrollo (técnico y/o socioeconómico) y/o (e) cualquier otro a juicio del Órgano Colegiado Académico Superior. El Centro de Estudios para el Desarrollo Sostenible (CEDS) se crea el 1 de septiembre de 2020 una vez que la sostenibilidad se convierte en eje estratégico de la universidad y existe un equipo humano (doctores principalmente) capacitado para llevar a cabo las tareas propias del centro de investigación.
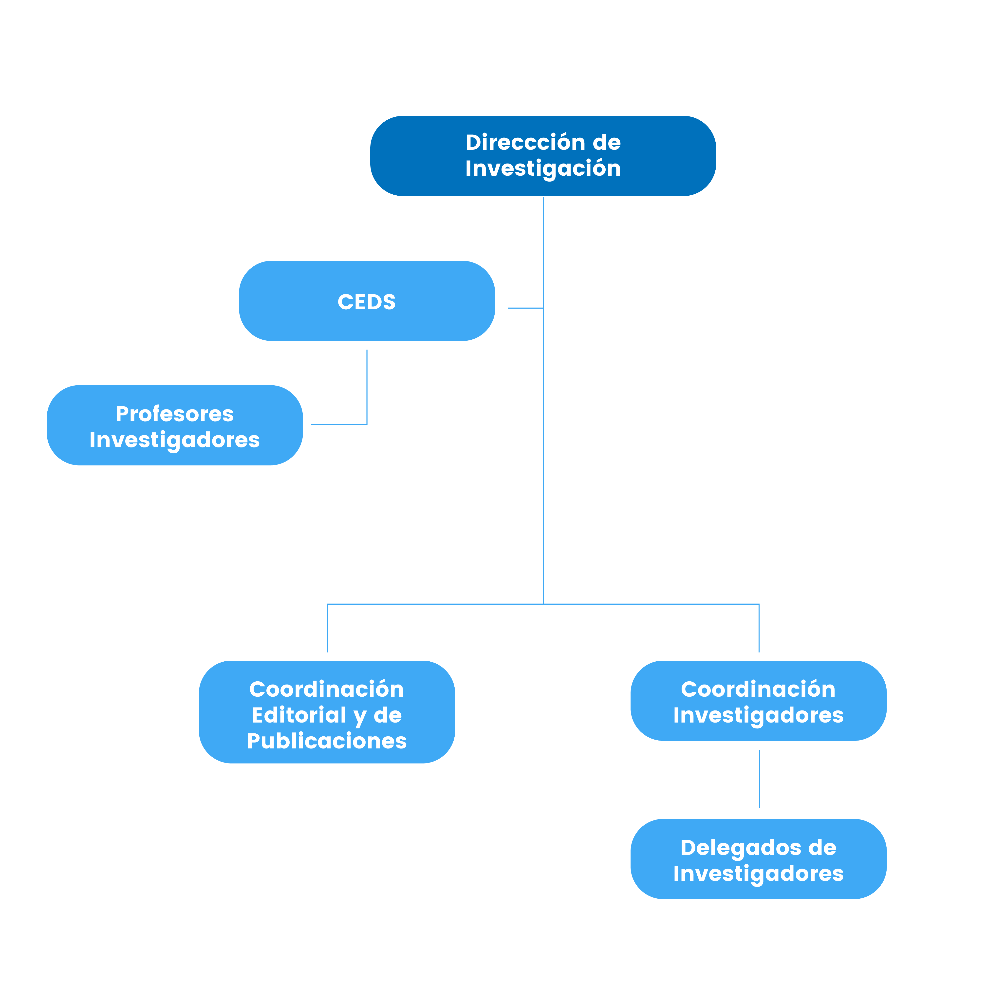
Estructura CEDS
Objetivo del CEDS
El objetivo del CEDS es avanzar en la investigación, desarrollo e implementación de los Objetivos de Desarrollo Sostenible (ODS) de la Agenda 2030, a partir de la ideación, desarrollo e implementación de proyectos de investigación vinculados a los ODS, así como contribuir, desde la excelencia científica y académica al objetivo institucional de la Universidad ECOTEC de convertirse en la universidad de la sostenibilidad en Ecuador.
De igual manera, el CEDS – como centro de investigación – se propone como centro neurálgico de la producción científica de la universidad, apoyando – según las necesidades- a las facultades en su labor investigadora.
PROYECTOS

INNOVACIÓN Y DESARROLLO TERRITORIAL EN EL GRAN GUAYAQUIL
El Gran Guayaquil es un concepto consensuado y utilizado por la prensa que incluye a los ciudadanos de los cantones de Guayaquil, Daule, Durán, Nobol y Samborondón. Esto consiste en entender y examinar a Guayaquil como uno solo con los cantones que lo rodean.

EVALUACIÓN DE LA DIVERSIDAD GENÉTICA DE MAÍCES CRIOLLOS DE LA COSTA ECUATORIANA UTILIZANDO MARCADORES MOLECULARES MICROSATÉLITES
A pesar de que su gran diversidad genética asegura la adaptación del cultivo a diferentes estreses, entre ellos el cambio climático, actualmente se utiliza solamente el 5% de la variabilidad genética de maíz en los materiales comerciales.

ESPEJO AUTÓMATA DEDICADO A LA DETECCIÓN TEMPRANA DE ENFERMEDADES RELACIONADAS AL DETERIORO COGNITIVO EN LA FASE POST-COVID
Las enfermedades asociadas al deterioro cognitivo están afectando silenciosamente en el mundo entero. Adicionalmente, al poseer una prescripción clínica muy costosa, lo que influye en su detección tardía, resulta casi una enfermedad irreversible.

MODELIZACIÓN DE LA ZONA AGROECOLÓGICA (ZAE) PARA LA OPTIMIZACIÓN DE LA PRODUCCIÓN AGRÍCOLA EN EL CANTÓN SAMBORONDÓN
A pesar de disponer de unas condiciones climáticas y edáficas favorables, el rendimiento agrícola en Ecuador (Tm/ha) de la gran mayoría de cultivos, está por debajo de la media global y de sus vecinos colindantes e incluso de sus competidores inmediatos, en una media de un 30%.

Web Design
Lorem ipsum dolor sit orot amet, cons ctetur atrd piing elit.

Content Marketing
Lorem ipsum dolor sit orot amet, cons ctetur atrd piing elit.
